El vínculo pedagógico: regenerar relaciones para la transformación
diciembre 12, 2025
Hacia el diseño bioclimático: arquitectura para el bienestar del ser humano
diciembre 16, 2025Reseña del proyecto de titulación de Ana Paulina Roldán Máynez estudiante de la generación 2023 de la Maestría en Proyectos Socioambientales y Beatriz Álamo Rojas estudiante de la generación 2023 de la Maestría en Agroecología y Sistemas Alimentarios Regenerativos
Tejiendo comunidad en torno al Parque Dos Conejos en la CDMX

Contexto y problema socioambiental
El Parque Dos Conejos, ubicado en la colonia Romero de Terreros al sur de la Ciudad de México, se encuentra dentro del histórico Pedregal de San Ángel, una zona formada por el derrame de lava del volcán Xitle. Este territorio guarda una profunda riqueza natural y arqueológica, pues en él se han hallado vestigios de uno de los asentamientos humanos más antiguos del país.
A pesar de esta relevancia, hoy el parque se encuentra relegado a un uso recreativo básico, con un acceso restringido y escasa planeación comunitaria. En los últimos años, el parque ha sido víctima del abandono derivado de la desarticulación social entre los vecinos, quienes, fragmentados en grupos polarizados y sin estrategias claras, han perdido la capacidad de organización colectiva.
Este deterioro del tejido social ha provocado que el parque se deteriore aceleradamente: la erosión del suelo avanza, la vegetación muestra signos evidentes de estrés, hay árboles muertos y disminución de la biodiversidad. La falta de infiltración de agua pluvial ha generado además inundaciones en las zonas bajas, mostrando el impacto negativo tanto ambiental como urbano de este descuido.
A esta degradación ecológica se suma una crisis emocional y comunitaria: el parque, al perder su función como refugio verde, deja de ser un espacio de encuentro, salud y recreación. Esto contribuye al desarraigo y al estrés de lxs colonxs, que tienden a responsabilizar a terceros y autoridades sin generar soluciones colectivas.
Se rompe así un ciclo vital donde la calidad ambiental sostiene también la salud mental, la identidad y la cohesión social. Esta desconexión con el territorio perpetúa un círculo vicioso de apatía, pérdida de pertenencia y deterioro ambiental que urge revertir.

Estado actual:
El parque público se encuentra en abandono debido a la desarticulación social en la colonia Romero de Terreros. Existen tensiones y polarización entre grupos vecinales que disputan el control de recursos asignados a la COPACO, lo que ha derivado en amenazas personales, corrupción y una creciente degradación del entorno y de la comunidad.
El parque muestra signos visibles de deterioro: erosión del suelo, falta de riego, vegetación enferma y árboles muertos. La pendiente del terreno facilita el arrastre del suelo hacia el drenaje durante lluvias, agravando el problema.
Potencial futuro:
Imaginamos al Parque Dos Conejos como un laboratorio de investigación activa donde se aplican y perfeccionan prácticas agroecológicas que pueden replicarse en otros espacios urbanos. Su deterioro actual no limita su potencial; al contrario, lo posiciona como un caso ejemplar de transformación comunitaria y restauración ecosistémica.
Gracias a su biodiversidad latente, su topografía variada y ubicación estratégica, el parque podría integrarse como nodo clave dentro de una futura red de corredores biológicos en la Ciudad de México. Este escenario no solo contribuiría a la conservación de la flora y fauna urbana, sino también al fortalecimiento de comunidades organizadas y resilientes, capaces de gestionar de forma autónoma y solidaria el bienestar ambiental y social de sus barrios.
Estado futuro deseado como sueño en común:
Este proyecto nace del sueño compartido de vivir en una ciudad que valore y conserve los ecosistemas de sus parques urbanos públicos. Vemos estos espacios no solo como áreas verdes, sino como núcleos fundamentales para el bienestar social, la conexión con la naturaleza y la construcción de comunidades solidarias y autogestivas.
Vemos a la Comunidad Ometochtli encabeza los trabajos colaborativos para la conservación del parque Dos Conejo en la colonia Romero de Terreros de la CDMX, colocándolo como referente de rescate ecosistémico en parque público, habiendo rehabilitado la infiltración de agua pluvial, los servicios ecosistémicos hacia la fauna local y por ser considerado como refugio para la salud emocional, mental y social de sus usuarios y visitantes humanos.
Por lo que se convierte en un referente urbano para restauración de otros parques. Además de ser una muestra del ecosistema de Matorral Xerófilo de Palo Loco típico del área del Pedregal de San Ángel.
Propósito de cambio
Contribuir a la regeneración socioambiental urbana promoviendo, en los usuarios del parque Dos Conejo, Ometochtli, de la colonia Romero de Terreros de la CDMX, la apropiación sana de su espacio público. Esto se busca a través del fomento de la cohesión social y del aprendizaje para trabajar en colectivo, en favor de sanar la tierra de nuestro parque u oasis público. Las acciones se enfocan en obras de restauración ecosistémica orientadas a un manejo óptimo del agua de lluvia, al cuidado de la vegetación actual y endémica, a la recuperación del tejido social y a propiciar la reconexión con la naturaleza y con nuestro entorno.
De este modo, se busca volver a ser capaces de identificar y valorar las potencialidades locales de nuestra comunidad. Asimismo, se propone que la facilitación de actividades didácticas de agroforestería sintrópica, permacultura y agroecología se comparta con otras comunidades.
Esto permitirá crear lazos de alianza que nos tejan con una red más amplia de regeneración urbana y nos conecten con otros barrios. A través de esta propuesta, se generarán conocimientos valiosos a nivel personal y colectivo, promoviendo la convivencia entre colonos, fortaleciendo la autogestión social y enriqueciendo la red.
Objetivos del proceso de transformación
- Involucramiento de vecinos en actividades comunitarias de restauración ecosistémica
- Aumento de diversidad en vegetación endémica
- Goce del espacio y apropiación del espacio público
Pertinencia y conceptualización de las estrategias implementadas
Los principios de la agroecología son altamente pertinentes para un proyecto de restauración ecosistémica en un parque urbano, ya que ofrecen enfoques sostenibles e integradores que, además, fomentan la participación comunitaria. Por ejemplo, la agroecología promueve la diversidad, tanto en el ecosistema como en los saberes locales a tomar en cuenta, permitiendo que se incluyan plantas nativas y adaptadas mientras que a la par se incorpora el conocimiento de la comunidad al trabajo colectivo.
También promueve la gestión eficiente de recursos, como el compostaje comunitario, que cierra ciclos de nutrientes y mejora la calidad del suelo. Además, fomenta la co-creación de conocimiento, combinando ciencia y saberes tradicionales mediante talleres y actividades participativas que fortalecen el vínculo de la comunidad con el parque. La agroecología también resalta la importancia de la resiliencia y las sinergias en los ecosistemas, diseñando espacios funcionales donde la flora, fauna y las prácticas humanas interactúan armónicamente, aumentando su capacidad de adaptación.
Por último, su enfoque inclusivo y orientado a la justicia social asegura que todos los actores se beneficien del proceso, promoviendo una toma de decisiones equitativa y el sentido de pertenencia. Implementar estos principios puede transformar nuestro proyecto en un modelo de restauración urbana participativa que no solo recupere el ecosistema del parque, sino que también fomente la cohesión social y las prácticas sostenibles a largo plazo no solo en este parque, sino en otros barrios de la CDMX.
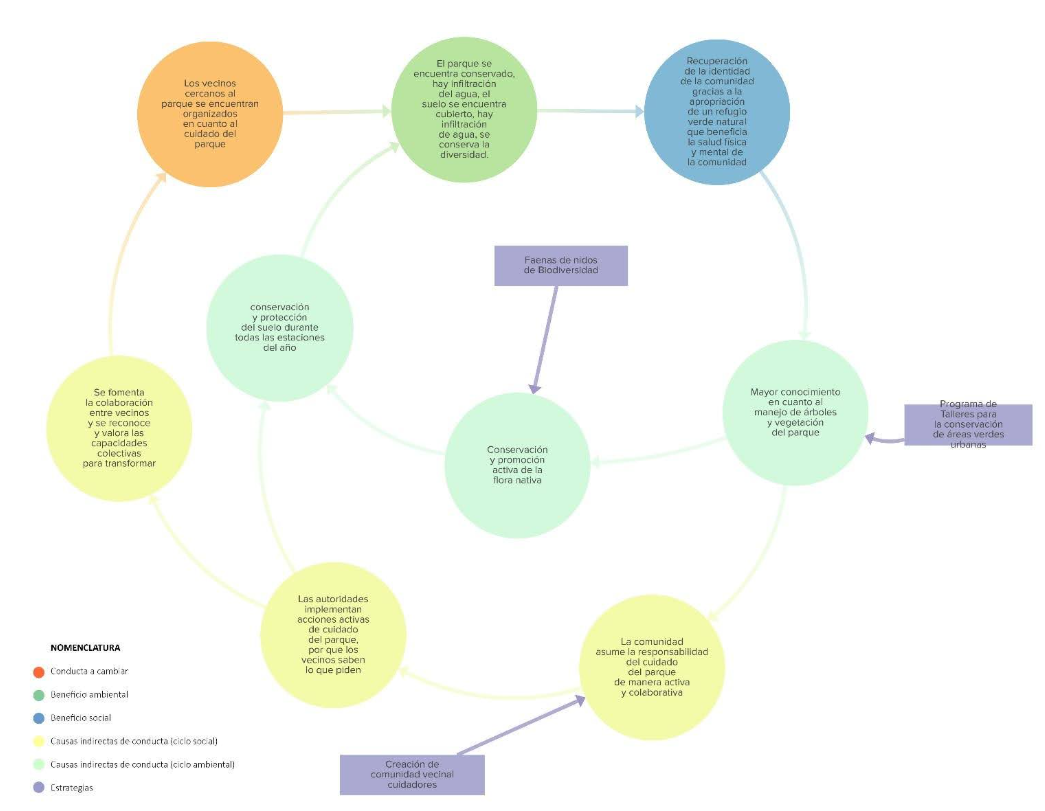
Estrategia y teoría de cambio
La iniciativa busca crear una comunidad autogestiva vecinal de cuidadores mediante la organización de talleres para la conservación de áreas verdes urbanas con prácticas agroecológicas y el manejo sostenible del parque a través de faenas de mantenimiento a las obras de restauración ya hechas. A través de estas actividades, se pretende capacitar a los vecinos en técnicas como la creación de jardines de lluvia «islas de abundancia», conocimiento sobre flora nativa y la resignificación de los residuos a través de la composta, fomentando además faenas comunitarias donde puedan colaborar activamente en la implementación de estas estrategias.
Estas acciones no solo contribuirán a regenerar el ecosistema del parque, mejorando la calidad del suelo, la biodiversidad y el manejo del agua, sino que también fortalecerán el tejido social de la comunidad. Se espera que los vecinos reconozcan sus capacidades colectivas para transformar su entorno, fomentando la colaboración y el sentido de pertenencia.
A mediano plazo, se busca consolidar un grupo autogestivo que asuma la planificación, ejecución y mantenimiento de estas iniciativas, generando un modelo replicable de manejo sostenible de áreas verdes urbanas. A largo plazo, el impacto deseado es la transformación del parque en un espacio resiliente y biodiverso, mientras se impulsa una cultura comunitaria de conservación ambiental y se mejora la calidad de vida de los habitantes.

Siguientes pasos y continuidad del proyecto
1.- Consolidación de una comunidad de práctica:
- Reunión inicial con voluntarios y vecinos del parque
- Identificación de líderes comunitarios
- Talleres de trabajo con la comunidad
2.- Faenas Agroecológicas y mejoras del suelo
- Implementación de prácticas agroecológicas, nidos de biodiversidad y faenas completadas
3.- Talleres de composta y resignificación de residuos:
- Taller teórico práctico sobre compostaje
4.- Talleres de conservación y flores nativas para polinizadores
Las opiniones expresadas en este artículo son de exclusiva responsabilidad de los autores y pueden no coincidir con las de la Universidad del Medio Ambiente.


